联系我们
  • 简
  • EN
  • 关于我们
    • 赛场介绍
    • 集团介绍
  • 赛事
  • 媒体中心
    • ZIC新闻
    • 精彩图片
  • 商业服务
    • 赛道时间表
    • 日常试车时间表
    • 赛道及场地租赁
    • 物流服务
    • 商业合作
    • 赛事推广
    • 贵宾包厢
  • 娱乐 @ ZIC
    • 卡丁车
    • 赛道培训与体验
    • 珠海市汽车摩托车运动协会
  • 专业服务
    • 专业服务介绍
    • 赛道规划咨询
    • 赛事执行服务
ZIC新聞
返回

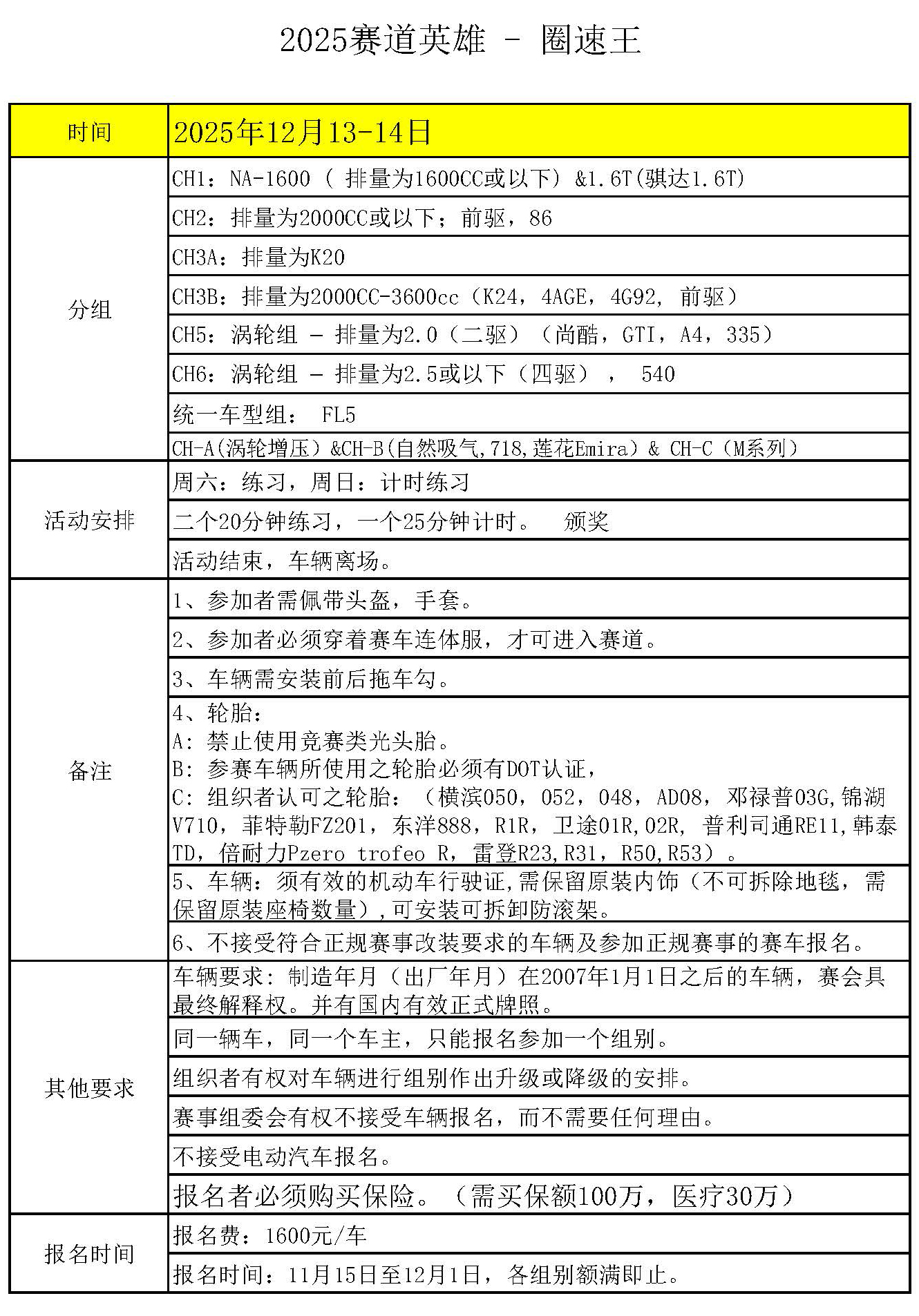
19 Nov 2025 12月13-14日赛道英雄-圈速王报名信息

分享到:
Share to Facebook Share to Weibo

珠海国际赛车场

电话:+86 756 3383228
传真:+86 756 3383668
版权所有:珠海国际赛车场有限公司 | 技术支持:深蓝网络

《中华人民共和国电信与信息服务业经营许可证》编号: 粤ICP备10026929号 | 粤公网安备44049102496020号

X
XS
SM
MD
LG